NetzOÖ Einbindung in Energiemonitor

Einklappen
X
 
  • Zeit
  • Anzeigen
Alles löschen
neue Beiträge
  • bravotango
    Dumb Home'r
    • 22.02.2017
    • 18

    #1

    NetzOÖ Einbindung in Energiemonitor

    Hallo,

    bin seit kurzem Besitzer ein PV und möchte nun, aus Statistikgründen, gerne den produzierten, eingespeisten bzw. bezogenen Strom aufzeichnen.
    Um mir ein AIR-Extension bzw. Zählerinterface (vorerst) zu sparen, würde ich gerne in die Runde fragen ob schon jemand die aufgezeichneten Daten von NetzOÖ bzw. Smart Meter eingebunden hat? Geht das überhaupt oder komm ich um die Extension bzw. Zählerinterface nicht herum?
    Bin leider in dieser Materie nicht besonders bewandert.

    Vielen Dank schon mal für eure Hilfe
    Liebe Grüße,
    Bernd
  • Christian_RX7
    Extension Master
    • 04.09.2015
    • 151

    #2
    Hallo Bernd.

    Ich habe vor einiger Zeit ein Interface für den Amis Zähler entwickelt. Ist ein Gerät mit 2TE an dem du einen IR-Lesekopf anschließen kannst und du hast zwei S0 Impulsausgänge (Bezug und Lieferung). Ein paar Platinen habe ich noch.

    Christian_RX7
    24V Bewegungsmelder für Jung, Gira und Berker
    RS485 Tasterbus
    Loxone KNX Import Tool

    weitere Infos auf meiner Homepage: http://kreuzers.home.dic.at/

    Kommentar

    • bravotango
      Dumb Home'r
      • 22.02.2017
      • 18

      #3
      Zitat von Christian_RX7
      Hallo Bernd.

      Ich habe vor einiger Zeit ein Interface für den Amis Zähler entwickelt. Ist ein Gerät mit 2TE an dem du einen IR-Lesekopf anschließen kannst und du hast zwei S0 Impulsausgänge (Bezug und Lieferung). Ein paar Platinen habe ich noch.

      Christian_RX7
      Hallo Christian,

      klingt schon mal interessant!
      Hast du vielleicht weitere Infos für mich?


      Danke und liebe Grüße

      Kommentar

      • AlexAn
        Lebende Foren Legende
        • 25.08.2015
        • 4469

        #4
        Christian_RX7 verstehe ich das richtig dass du da einen D0 Wandler auf S0 + und - gebaut hast??
        Neu gibt es ja den AES Code damit du die Daten herausbekommst und hab auch schon von einer Raspberry Lösung gehört aber ob deine Platinen jetzt noch gehen bei den neuen NetzOÖ Zählern ??

        Optimal wäre da ein Ablesekopf in Verbindung mit dem Loxberry Plugin von Prof.Mobilux inkl. der Eingabemöglichkeit vom AES Code
        Zuletzt geändert von AlexAn; 04.04.2017, 19:45.
        Grüße Alex

        Kommentar

        • Christian_RX7
          Extension Master
          • 04.09.2015
          • 151

          #5
          AlexAn richtig, zumindest in der derzeitigen Version kann das Gateway noch nicht viel mehr.
          Das Gateway braucht eine Spannungsversorgung (8-18V AC, 9-28V DC; max. 100mA) und liest über den IR-Kopf (Schaltung von http://wiki.volkszaehler.org/hardwar...pf-ttl-ausgang aber mit eigenem Gehäuse) die Daten des Zählers aus und gibt die Bezugs- und Lieferwirkleistung (wird mit der jeweiligen Arbeit synchron gehalten) als optisch isolierte S0 Impulse aus. Der Schlüssel von der Energie AG kann per USB auf das Gateway gespielt werden (serielles Terminal). Die Impulsrate ist in drei Stufen per Jumper und per Richtung einstellbar (500 Imp/kWh; 1000 Imp/kWh; 3000 Imp/kWh). Die Verbindung zum Zähler sowie die Impulse werden per LED angezeigt.
          Zusätzlich hat die derzeitige Version noch einen LCN I-Port auf dem die Leistungen und Arbeitszahlen direkt abgelesen werden können, diese Schnittstelle wird aber in der nächsten Version entfallen, dafür soll mein CANopen System und vielleicht KNX unterstützt werden.
          Kostenpunkt für Gateway und Lesekopf sind 100,-

          Christian_RX7
          24V Bewegungsmelder für Jung, Gira und Berker
          RS485 Tasterbus
          Loxone KNX Import Tool

          weitere Infos auf meiner Homepage: http://kreuzers.home.dic.at/

          Kommentar


          • AlexAn
            AlexAn kommentierte
            Kommentar bearbeiten
            Cooles Teil!!
            Wäre auch eine Abfrage der Zählerstände per USB möglich??

          • Christian_RX7
            Christian_RX7 kommentierte
            Kommentar bearbeiten
            In der derzeitigen Version nur bedingt, da der verwendete Controller nur eine serielle Schnittstelle hat und diese zwischen Zähler und USB umgeschalten wird. Sobald man aber auf die USB umschaltet, verliert man die Verbindung zum Zähler und man muss auf die nächsten Werte wieder eine Minute warten. In der nächsten Version kommt aber ein größerer Controller, der dann alles auf einmal händeln können sollte.
        • AlexAn
          Lebende Foren Legende
          • 25.08.2015
          • 4469

          #6
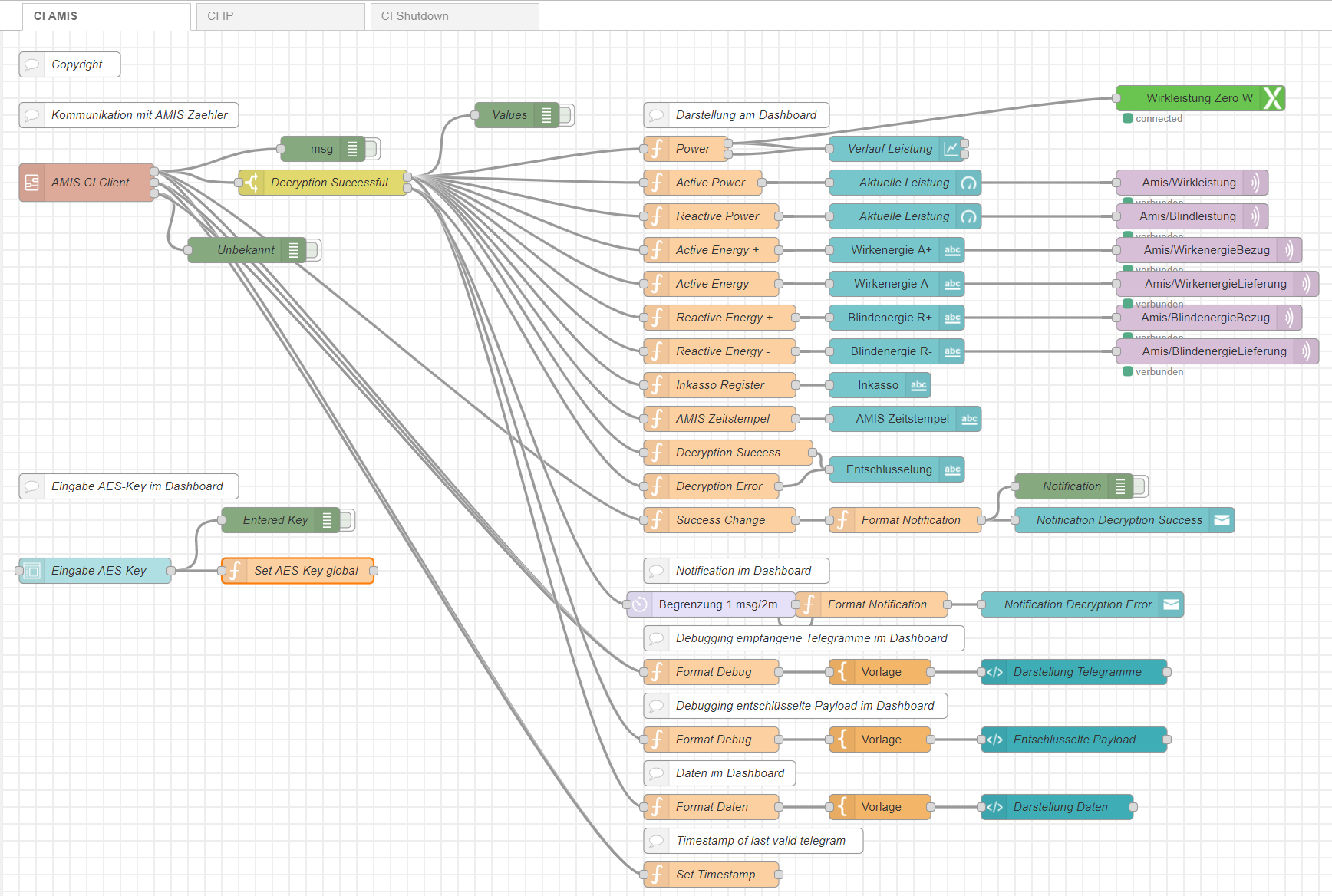
          Über Kontakte bin ich zu einem NodeRed Flow gekommen mit dem man relativ einfach den Smartmeter der Netz OÖ auslesen kann.
          Der Programmierer hat mir wie üblich die Veröffentlichung für nicht kommerzielle Anwendungen gestattet.
          Doku dazu: Amis Zähler (Netz OÖ) per NodeRed und Raspberry - loxwiki - loxwiki

          Klicke auf die Grafik für eine vergrößerte Ansicht

Name: zähler.jpg
Ansichten: 2017
Größe: 173,7 KB
ID: 279712
          Klicke auf die Grafik für eine vergrößerte Ansicht  Name: 1.png Ansichten: 0 Größe: 26,3 KB ID: 279707
          Klicke auf die Grafik für eine vergrößerte Ansicht  Name: 2.png Ansichten: 0 Größe: 362,3 KB ID: 279708
          Klicke auf die Grafik für eine vergrößerte Ansicht  Name: 3.png Ansichten: 0 Größe: 89,0 KB ID: 279709

          Alternativen:
          Volkszähler: hardware:channels:metersower:edl-ehz:siemens_td3511_in_oberoesterreich [wiki.volkszaehler.org]
          Tasmota: Lesekopf für AMIS Zähler (Netz OÖ) - loxwiki - loxwiki
          ESP: AMIS Leser (mitterbaur.at)
          Loxone: Das Zählerinterface für dein privates Smart Metering (loxone.com)
          Zuletzt geändert von AlexAn; 14.12.2020, 16:32.
          Grüße Alex

          Kommentar

          • americanium
            Extension Master
            • 10.10.2016
            • 103

            #7
            Hallo Leute,

            gibt's noch nichts neues über die Einbindung des AES Key in das Loxberry Plugin ohne die NodeRed Umweglösung ?
            Die Energie AG (oder Netz OÖ, wie auch immer man sagen mag ) ist ja meines Wissens sehr zuvorkommend und zukunftsorientiert.
            Man könnte den Herrn, der das NodeRed Tutorial geschrieben hat mal kontaktieren wenn der Plugin Entwickler hier wo ansteht?

            Danke!

            Schönen Tag
            Zuletzt geändert von americanium; 24.02.2021, 07:56.
            KNX mit Gira Tastsensoren "3", MDT Wetterstation, MDT Schaltaktoren mit Strommessung, MDT Dimmaktoren, Griesser MGX-9 Raffstoresteuerung, Helios KWL - Loxone Miniserver - Raspberry Pi (Loxberry) mit HA Bridge für Amazon Echo, Gira Rauchmelder, E-Key, Fronius Symo, SDM530 Modbus Zähler + S0 für Verbrauchszweig + S0 für Wärmepumpe. In Planung: eBUS über Raspberry + FHEM

            Kommentar


            • americanium
              americanium kommentierte
              Kommentar bearbeiten
              GELÖST.
              Das passende "settings.js" habe ich nicht gefunden, da es im root ordner mit "ls" nicht anzeigbar war.
              ich musste "ls -la" verwenden.

              Hab dann nochmal alles deinstalliert und neu installiert, siehe da - funktioniert.

            • AlexAn
              AlexAn kommentierte
              Kommentar bearbeiten
              Wirst sehen dass diese Lösung sehr schnell die Leistung überträgt!
              Im Vergleich zum Loxone Zählerinterface sind das Welten bei mehr Daten.

            • americanium
              americanium kommentierte
              Kommentar bearbeiten
              Jap, dachte die Abfrage über IR funktioniert nicht in dem Tempo, schaffe damit eine nahezu Nullbezugsregelung wenn Heimspeicher + E-Auto gerade laden :-) - die Loxconfigbeschaltung sieht auch dementsprechend kompliziert aus jetzt.
          Lädt...