gerade bin ich aktiv am verzweifeln, weil ich weiß was ich brauche, aber ich finde den passenden Baustein nicht, oder es gibt Ihn nicht und ich muss umständlich bauen.
Jetzt habe ich gestern schon mit dem "Gleich" und "Analogschalter" Baustein geschafft was ich wollte.
Nun brauche ich noch einen Schalter oder eine Lösung für folgendes Problem.
Ich brauche etwas mit zwei Ausgängen.
Wenn Wert am Eingang <0 dann Wert am Ausgang 1 anlegen
Wenn Wert am Eingang >0 dann Wert am Ausgang 2 anlegen
Natürlich kann ich das umständlich zusammenbauen mit Werte vergleichen und dann wieder Analogwahlschalter, etc.
Gibts da nichts "vernünftigeres"?
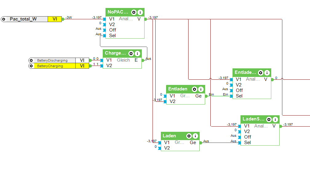
Habs jetzt so gebaut
Danke und Grüße
Michael
Merci!!!!
Kommentar