Preiswerter Bewegungsmelder 4,5-20VDC

Einklappen
X
 
  • Zeit
  • Anzeigen
Alles löschen
neue Beiträge
  • Stoffal02
    Dumb Home'r
    • 29.06.2017
    • 26

    #286
    Wie macht Ihr das dann mit dem Anschließen am MS?
    Analogeingang ist klar, nur wenn man davon keine mehr zur Verfügung hat? Hab gesucht, nur kein passendes Koppelrelais gefunden.

    LG Christoph

    Edit: Bin gerade draufgekommen: Das Zauberwort heißt in diesem Fall Halbleiterrelais...
    Zuletzt geändert von Stoffal02; 27.02.2018, 07:48.

    Kommentar

  • Q11.2
    Azubi
    • 11.12.2016
    • 8

    #287
    Hallo, ich baue die 24V Platine. Gibt es eine alternative zu dem BS170? von 8 Platinen lag 6x der Fehler bei dem BS170. Kann man den gegen ein robusteres Bauteil ersetzen?

    Kommentar

  • Labmaster
    Lox Guru
    • 20.01.2017
    • 2727

    #288
    Ich kenne zwar die Beschaltung nicht, aber du könntest vermutlich auch einen 2N7000 nehmen.
    Hatte schon lange nix mehr mit BS170 zu tun aber 2N7000 zumindest hab ich noch nicht "aus Versehen" kaput bekommen. wobei ich mich auch beim BS170 an nichts dergleichen erinnern kann. Solche Kleinsignal Fets sollten halt eh unter strenger ESD Umgebung gehandelt werden.

    Ein Mosfet mit höherer Gate Kapazität wäre da halt viel robuster, aber die gibts halt in "vernünftig" fast nur als SMD (SOT-23, z.B. ein FDV301N)
    Zuletzt geändert von Labmaster; 30.06.2018, 18:38.

    Kommentar

    • Q11.2
      Azubi
      • 11.12.2016
      • 8

      #289
      Nun gut, FDV301N sollte sich auch noch löten lassen. Kann ich den 1:1 ersetzen?

      Kommentar

      • Stoffal02
        Dumb Home'r
        • 29.06.2017
        • 26

        #290
        Hallo zusammen. Kann mir jemand sagen, welchen Transistor ich dazu verwenden muss?

        hätte jetzt diesen im Auge gehabt, funktioniert das so?

        Großes ON Semiconductor Sortiment ➤ ON Semiconductor BS170 MOSFET 1 N-Kanal 350 mW TO-92 ✚ Expresslieferung ✓ Versandkostenfrei ab 69 €


        Besten Dank

        LG

        Kommentar

        • Gast

          #291
          Verkauft eig. jemand aktuell die Platinen fertig bestückt?

          Kommentar

          • aivatco
            Dumb Home'r
            • 15.10.2015
            • 25

            #292
            Hallo, bei wem kann ich sie überhaupt erstehen momentan? mit Bauteilen, ohne, ganz egal.

            gruss und Danke Armin

            Kommentar

            • Gast

              #293
              Hallo Leute,
              stimmt die Schaltung so?

              Mit einem 5V Spannungsregler müsste es doch theoretisch genau so funktionieren, oder?
              Z.B. mit dem hier LM 340 LAZ-5.0: Spannungsregler, einstellbar, 5 V, TO-92 bei reichelt elektronik


              Ich möchte damit die Eingänge von Comexio I/O Server mit 24V schalten.

              Danke im Voraus!

              Kommentar

              • christof89
                Lox Guru
                • 29.08.2015
                • 1374

                #294
                Für alle die einen günstigen BWM suchen, ich habe seit einigen Wochen diesen 24V BWM hier im Einsatz für den Außenbereich und bin sehr zufrieden:


                Einzig ein PullUp Widerstand wird benötigt, den habe ich direkt im BWM zwischen geklemmt.

                BWM reagiert sehr gut und schnell und ich finde ihn für diesen Preis super.

                Kommentar


                • THX
                  THX kommentierte
                  Kommentar bearbeiten
                  Preislich und auch optisch (klein, dezent) interessant

                • christof89
                  christof89 kommentierte
                  Kommentar bearbeiten
                  Trägt auch auf der Fassade deutlich weniger auf, als die von Esylux z.B.
              • Gast

                #295
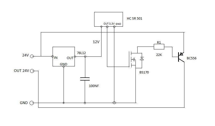
                Ich habe hier die Schaltung die ich aus Wiki abgespeckt abgezeichnet habe nun auf dem Probierbrett zusammengesteckt. Ich habe anstatt dem 12V Spannungsregler einen 5V Spannungsregler genommen. Ich bin mir weiterhin leider immer noch nicht sicher ob ich die Schaltung richtig übernommen habe, aber es funktioniert und ich bekomme am Ausgang geschaltene 24V heraus.

                Leider habe ich aber das Problem das die Spannung nicht unter 15V runter geht wenn der Bewegungsmelder nicht geschaltet hat. Deswegen ist es als Eingangssignal an einer SPS ungeeignet.
                Hat jemand eine Idee wie ich auf 0V schalten kann oder vielleicht eine Idee was ich falsch mache? Ich bin gelernter Mechatroniker, habe aber leider von elektronischen Schaltungen nur wenig Ahnung, es wäre echt klasse wenn mir jemand helfen könnte.
                Angehängte Dateien

                Kommentar


                • Gast
                  Gast kommentierte
                  Kommentar bearbeiten
                  Habs jetzt den Fehler gefunden! Der BC556 war falsch herum drin. Jetzt funktioniert es einwandfrei.
              • Gast

                #296
                Hallo,

                ich habe auch ein problem mot den platinen. Wollte sie vor zwei tagen einbauen. Hab ca 20stk gelötet und hab bei 5 getesteten den gleichen fehler.

                Sobald ich die versorgungsspannung an die platinen anschließe hab ich dauerhaft 24v am out anliegen. Ohne dass der pir sensor drauf ist. Z.t. Schon wenn nicht mal masse angeschlosssen ist?!?! Hab schon nach kalten lötstellen oder lötbrücken gesucht aber nichts gefunden. Bei 5 getesteten platinen der gleiche fehler....das kann doch nicht sein. Bei nem bekannten hab ich mir zu beginn mal so ne platine geholt und getestet und genau danach bestückt. Da ging komischerweise alles. Habt ihr ne idee? Anbei ein paar fotos der bestückung und der platine. Die widerstädnde haben 10kohm wie in der stückliste angegeben.

                Kommentar

                • Gast

                  #297
                  Einer der Transistoren wird defekt sein. Auslöten und Widerstand messen.

                  Oder es ist was falschrum drin

                  Kommentar

                  • Gast

                    #298
                    Soweit ich das erkennen kann sind sie richtig rum drin. Tippe mal auf den bc170?!?

                    Kommentar

                    • Gast

                      #299
                      Hallo zusammen,

                      muss den Beitrag nochmal aus der Versenkung holen...
                      Hat noch jemand die PDF Anleitung zu der Universal Platine und könnte sie mir bitte zukommen lassen?
                      Kleiner Erfahrungsbericht... Hab hier ca. 20 der Platinen (1. Generation und Universal 50/50% verbaut).
                      Bisher sind nach 5 Jahren zwei der 1.Generation ausgefallen. Fehlerbild: Sie schalten immer wieder selbstständig obwohl keine Bewegung da ist...

                      Schönen Gruß
                      Tom

                      Kommentar

                      • simon_hh
                        Lox Guru
                        • 18.09.2015
                        • 2665

                        #300
                        Zitat von christof89
                        Für alle die einen günstigen BWM suchen, ich habe seit einigen Wochen diesen 24V BWM hier im Einsatz für den Außenbereich und bin sehr zufrieden:


                        Einzig ein PullUp Widerstand wird benötigt, den habe ich direkt im BWM zwischen geklemmt.

                        BWM reagiert sehr gut und schnell und ich finde ihn für diesen Preis super.
                        Moin Christof,

                        schaltet dieser geräuschlos?
                        Welchen Pull-Up hast Du verwendet?

                        Ich habe einen 24V Melder, wo man das schalten leider sehr laut hört. Der ist für die Überwachung des Gartens nur bedingt geeignet... Ich als Einbrecher würde den sofort abknipsen.

                        und: hast Du diesen BWM irgendwo in dunkel (schwarz/braun) gefunden? weiß ist zu auffällig.

                        Haus: Bj 1959, gekauft 2011, totale Entkernung, Dachausbau, Erweiterung & Vergrößerung: Start: 2014, Ende: 2050
                        Loxone: 1 x Ms Gen.02, 1 x MS Gen.01, 5 x Ext., 4 x Relay Ext., 1 x Dimmer Ext., 2 x 1-wire Ext., 1 x DMX Ext. 1 x TREE Ext. mehr kommt noch
                        Licht: DMX LED Beleuchtung (24V), MW HLG Serie und eldoled Dimmer
                        Heizung: Brötje WBS 22F, OG Heizkörper und FuBoHeizung über RTL, EG FuBoHeizung

                        Kommentar


                        • Vossi
                          Vossi kommentierte
                          Kommentar bearbeiten
                          Ich habe den bei uns im Carport. Meines Erachtens hört man nix, wenn der schaltet....

                        • christof89
                          christof89 kommentierte
                          Kommentar bearbeiten
                          Der Esylux BWM für Außen schaltet definitiv lauter, den hört man - diesen hier eigentlich nicht.
                          Dunkel habe ich nicht gesucht, daher kann ich dazu nichts sagen.
                      Lädt...