Plugin: Homematic auf dem LoxBerry?

Einklappen
X
 
  • Zeit
  • Anzeigen
Alles löschen
neue Beiträge
  • ReneX
    Dumb Home'r
    • 27.08.2015
    • 28

    #406
    Moin,
    schau mal in Node Red Debmatic/Payload Configuration​. Dort nur Basic einstellen. Dann sollten weniger Daten kommen.
    LG René


    Kommentar

    • ManuelB
      Smart Home'r
      • 13.02.2022
      • 31

      #407
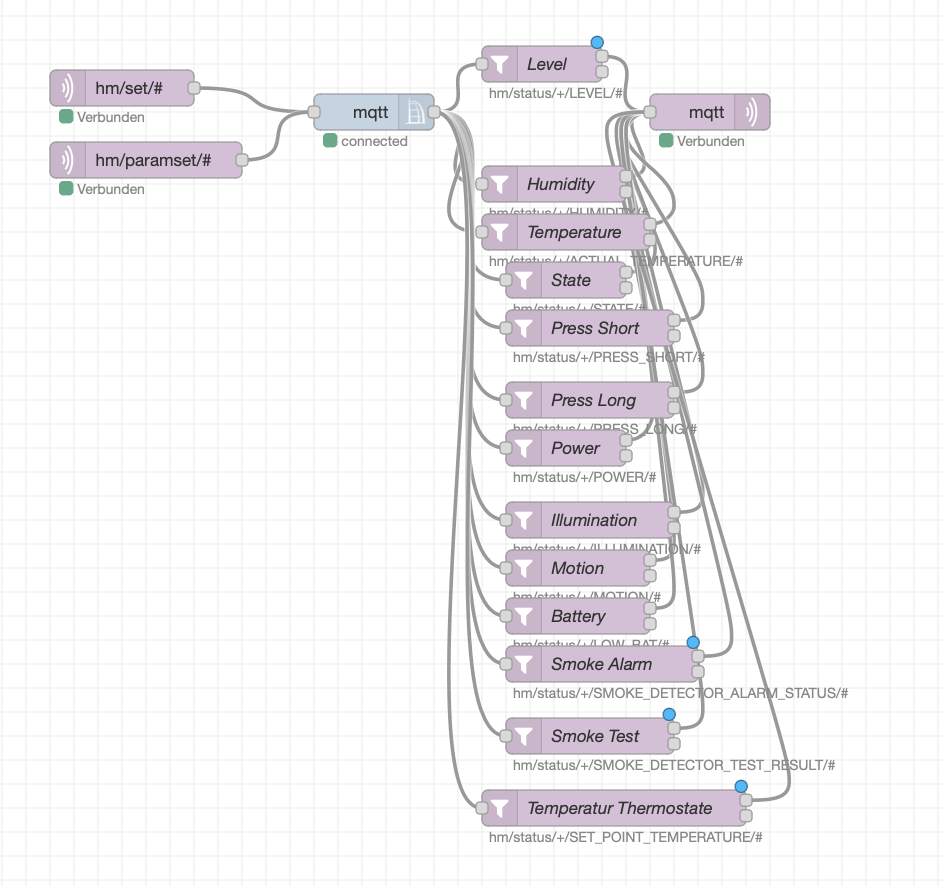
      Das dachte ich mir zunächst auch, aber bei der Anzahl an Geräten, die ich hier in dem Setup nutze, kommt leider immer noch viel zu viel an.

      Ich habe das Problem mittlerweile lösen können, indem ich einen Tepic-Filter eingesetzt habe und nur noch die benötigten Topics zum Loxberry weiterleite. Sollte hier noch jemand ein großes Homematic Setup nutzen und Probleme mit Node-RED und dem MQTT Datenfluss haben, hier mal meine Topics, für die ich je einen Filterbaustein in Node-RED angelegt und zwischen den CCU-Baustein und den MQTT-out-Baustein geklemmt habe:

      hm/status/+/LEVEL/#
      hm/status/+/HUMIDITY/#
      hm/status/+/ACTUAL_TEMPERATURE/#
      hm/status/+/STATE/#
      hm/status/+/PRESS_SHORT/#
      hm/status/+/PRESS_LONG/#
      hm/status/+/POWER/#
      hm/status/+/ILLUMINATION/#
      hm/status/+/MOTION/#
      hm/status/+/LOW_BAT/#
      hm/status/+/SMOKE_DETECTOR_ALARM_STATUS/#
      hm/status/+/SMOKE_DETECTOR_TEST_RESULT/#
      ​hm/status/+/SET_POINT_TEMPERATURE/#

      Kommentar


      • Prof.Mobilux
        Prof.Mobilux kommentierte
        Kommentar bearbeiten
        Coole Idee! Das übernehme ich ins Wiki!
    • Prof.Mobilux
      Supermoderator
      • 25.08.2015
      • 5314

      #408
      ManuelB Ich habe das jetzt mal ausprobiert, bekomme aber weiterhin alle Werte in der Incoming Overview. Vermutlich weil das Plugin auch eine automatische Subscription auf "hm/#" setzt. Funktioniert das bei Dir?

      Klicke auf die Grafik für eine vergrößerte Ansicht

Name: image.png
Ansichten: 369
Größe: 54,0 KB
ID: 421421
      🇺🇦 Hilfe für die Menschen der Ukraine: https://www.loxforum.com/forum/proje...Cr-die-ukraine


      LoxBerry - Beyond the Limits

      Kommentar

      • Batze83
        Dumb Home'r
        • 12.12.2015
        • 18

        #409
        Wo finde ich bei der Konfiguration von Node-Red den Baustein CCU-Mqtt? Die anderen Mqtt in/ out habe ich gefunden und konfiguriert, nur finde ich den CCU-Baustein nicht?! VG

        Kommentar

        • Prof.Mobilux
          Supermoderator
          • 25.08.2015
          • 5314

          #410
          Du musst ein "ccu"-Menü auf der linken Seite haben:

          Klicke auf die Grafik für eine vergrößerte Ansicht

Name: image.png
Ansichten: 302
Größe: 16,1 KB
ID: 424545
          🇺🇦 Hilfe für die Menschen der Ukraine: https://www.loxforum.com/forum/proje...Cr-die-ukraine


          LoxBerry - Beyond the Limits

          Kommentar

          • Batze83
            Dumb Home'r
            • 12.12.2015
            • 18

            #411
            Gibt es bei mir nicht?!Klicke auf die Grafik für eine vergrößerte Ansicht

Name: image.png
Ansichten: 270
Größe: 7,0 KB
ID: 425296

            Kommentar


            • Lenardo
              Lenardo kommentierte
              Kommentar bearbeiten
              Dann musst du rechts im Menü „Palette verwalten“ Node-red-contrib-ccu installieren, dann kommt in dem von Dir gezeigten Menü links auch „CCU“ und da drinnen ist das ccu-mqtt Node dann
          • Batze83
            Dumb Home'r
            • 12.12.2015
            • 18

            #412
            Lenardo
            Super! Vielen Dank für die Info, hat funktioniert!

            Kommentar

            • ManuelB
              Smart Home'r
              • 13.02.2022
              • 31

              #413
              Zitat von Prof.Mobilux
              ManuelB Ich habe das jetzt mal ausprobiert, bekomme aber weiterhin alle Werte in der Incoming Overview. Vermutlich weil das Plugin auch eine automatische Subscription auf "hm/#" setzt. Funktioniert das bei Dir?

              Klicke auf die Grafik für eine vergrößerte Ansicht  Name: image.png Ansichten: 93 Größe: 54,0 KB ID: 421421​​
              Sorry, dass ich so spät erst antworte. Hatte den Kommentar nicht gesehen.

              Ja genau, du beschreibst damit das Problem und die Ausgangslage perfekt - Ich habe die automatische Subscription nicht entfernt bekommen und musste einen Workaround für mich finden.

              Du musst beim Loxberry 3 im Debmatic Plugin bei Node-RED für jedes Topic einen Filterbaustein anlegen und diesen dann zwischen CCU-Baustein und MQTT-OUT klemmen. Nur so konnte ich den Datenfluss begrenzen und kann mir nur noch die Topics weitergeben, die ich wirklich benötige, ohne das System durch tausende Einträge zu überlasten.​
              Angehängte Dateien

              Kommentar

              • Prof.Mobilux
                Supermoderator
                • 25.08.2015
                • 5314

                #414
                Du musst die Datei ~/config/plugins/debmatic/mqtt_subscriptions.cfg​ löschen. Ich habe dazu schon einen Issue aufgemacht: https://github.com/mschlenstedt/Loxberry/issues/1476
                🇺🇦 Hilfe für die Menschen der Ukraine: https://www.loxforum.com/forum/proje...Cr-die-ukraine


                LoxBerry - Beyond the Limits

                Kommentar

                • Prof.Mobilux
                  Supermoderator
                  • 25.08.2015
                  • 5314

                  #415
                  Hallo Leute,

                  ich habe soeben Version 1.0 vom Debmatic Plugin als Stable Release freigegeben: https://wiki.loxberry.de/plugins/debmatic/start

                  Neu in dieser Version:

                  Neben kleineren Bugfixes ist neu hinzugekommen, dass die Anbindung an Loxone/MQTT nun auch per CCU-Jack erfolgen kann. Das NodeRed Modul wird ja seit über 3 Jahren nicht mehr weiterentwickelt, CCU-Jack hingegen wird aktuell aktiv weiterentwickelt. Es ist daher aus meiner Sicht die bessere Wahl - außerdem entfällt der Umweg über NodeRed. Weitere Infos zu CCU-Jack: https://github.com/mdzio/ccu-jack/wiki

                  Viel Spaß mit der neuen Version!
                  Zuletzt geändert von Prof.Mobilux; 04.04.2024, 05:17.
                  🇺🇦 Hilfe für die Menschen der Ukraine: https://www.loxforum.com/forum/proje...Cr-die-ukraine


                  LoxBerry - Beyond the Limits

                  Kommentar

                  • stefstef
                    Dumb Home'r
                    • 12.02.2019
                    • 12

                    #416
                    Hallo zusammen,
                    ich steh aktuell vor dem Wechsel vom HomematicManager zum Debmatic. Auf einem zweiten Raspi habe ich die Debmatic bereits sauber zum Laufen gebracht. Da ich aber sehr viele Homematic Komponenten habe (HMIP und Homematic), wollte ich fragen ob es eine Art Importfunktion bei Debmatic gibt. Ich gehe davon aus, dass unter Debmatic alle Geräte neu angelernt werden müssten, oder? Da ich viele Unterputz-Komponenten habe, ein riesiger Aufwand, den ich mir nur ungern antue.
                    Gibt es dazu eine gute Lösung? Bin um jeden Tipp froh. Lieben Dank und einen schönen Sonntag, Gruss Stef

                    Kommentar


                    • ManuelB
                      ManuelB kommentierte
                      Kommentar bearbeiten
                      Da du die Geräte ja „nur“ aus dem Manager raus und in eine neue Zentrale einbinden willst, wird das wohl nur durch ein erneutes Anlernen klappen.

                      Ich habe wahrscheinlich ein ähnlich großes HM-System und habe den Umstieg auf Debmatic hinter mir. Der einfachste Weg war ein Reset über den Manager und ein sofortiges Einbinden in Debmatic, da die Geräte nach dem Zurücksetzen in der Regel in den Anlernmodus gehen.

                    • Prof.Mobilux
                      Prof.Mobilux kommentierte
                      Kommentar bearbeiten
                      Ich kenne auch keinen Weg aus dem alten Plugin die Geräte herüberzunehmen. Ich habe auch alles neu eingelernt (hab aber auch nur ein paar Komponenten und alle Aufputz). Das Gute ist: Mit Debmatic hat man eine Standard-CCU, d. h. man kann dort einfach ein Backup machen und es dann auf jeder anderen CCU wieder einspielen - fertig. Ich empfehle die Anbindung per CCU-Jack an Loxone. Läuft bei mir wesentlich performanter als die NodeRed-Variante.
                  • Jonson68
                    Smart Home'r
                    • 28.03.2018
                    • 32

                    #417
                    Aufgrund der Gigaset Elements Insolvenz habe ich mir den Homeatic IP Kram zugelegt und wollte gerde DebMatic installieren:
                    nun folgender Fehler:
                    <INFO> Checking base distribution. We need DietPi...
                    <FAIL> This Plugin needs a LoxBerry based on DietPi. DietPi is used from LoxBerry 3.0 on. You cannot install this plugin on a LoxBerry, which was upgraded from LoxBerry 2.0 or earlier.
                    19:40:10.343 <CRITICAL> Script/Command fails. Installation cannot be continued.

                    Ich betreibe den Loxberry auf einer VM unter Unraid
                    folgende Systeminformation
                    Linux loxberry 5.10.0-20-amd64 #1 SMP Debian 5.10.158-2 (2022-12-13) x86_64 GNU/Linux​

                    Image war damals schon 3.0 und bin nicht von 2.0 auf 3 gegangen

                    wo liegt da der Fehler, finde leider keine Antwort im Forum
                    MS Go 2, Extension IO air, Nano IO air, Shelly 2,5/2/1,
                    Sonoff CH4 pro, Sonoff Mini, Sonoff S20, Sonoff SV, Sonoff HT, Sonoff Dual R2 -> Tasmota, Zigbee2MQTT, HUE,

                    Kommentar


                    • Prof.Mobilux
                      Prof.Mobilux kommentierte
                      Kommentar bearbeiten
                      Neu installieren mit Diet Pi.
                  • Davidosaurus
                    Dumb Home'r
                    • 18.06.2020
                    • 11

                    #418
                    Hallo Zusammen,
                    ich habe einen Loxberry v3.0.1.2 auf einem Rasberry Pi 4 Model B in Betrieb, der soweit auch läuft.
                    Nun habe ich den Pi um ein RPI-RF-MOD Modul erweitert und versuche DebMatic v1.0.0 zum laufen zu bringen.

                    Die Installation lief soweit durch, lt. Plugin laufen alle Services und die Hardware wurde erkannt.
                    Klicke auf die Grafik für eine vergrößerte Ansicht

Name: image.png
Ansichten: 277
Größe: 30,7 KB
ID: 448622Klicke auf die Grafik für eine vergrößerte Ansicht

Name: image.png
Ansichten: 160
Größe: 34,3 KB
ID: 448623

                    Die LED des RPI-RF-MOD Modul wechselt nach ca. 1 Minute von grün auf rot. Einen Fehlerhinweis konnte ich bisher nicht finden. Hier im Forum hatte das schonmal einer gemeldet, derjenige hat aber auf Rückfragen eurerseits leider nicht mehr reagiert.

                    Die WebUI's lassen sich auch aufrufen. Ich bekomme meinen (frisch gekauften) HmIP Fensterkontakt aber nicht angelernt.
                    Der Fensterkontakt ist noch nicht montiert und liegt direkt neben dem Loxberry.

                    Ich kam mit suchen im Forum leider nicht weiter und hoffe nun auf Unterstützung.
                    Ich bin im Bereich Homematic kompletter Anfänger.

                    Habe ich ggf. eine notwendige Einstellung in der Homematic WebUI übersehen?​

                    Viele Grüße
                    Angehängte Dateien

                    Kommentar

                    • Prof.Mobilux
                      Supermoderator
                      • 25.08.2015
                      • 5314

                      #419
                      Frage mal direkt beim Debmatic Projekt - soweit sieht das sonst alles gut bei Dir aus. Fehlerbeschreibung und die Ausgabe von debmatic-info braucht der Alex (Autor von Debmatic) meist.

                      debmatic is a project to install the Homematic OCCU on Debian based systems (Debian, Ubuntu, Raspbian, Armbian) - Issues · alexreinert/debmatic


                      Code:
                      root@loxberrykeller:~# debmatic-info
                      debmatic version: 3.77.6-116
                      OS: Debian GNU/Linux 12 (bookworm)
                      Kernel: 6.1.0-18-amd64 x86_64
                      Service Status: Running
                      Kernel modules: Available
                      Raw UART dev: Available
                      HMRF Hardware: RPI-RF-MOD
                      Connected via: HB-RF-ETH@192.168.3.232 (/dev/raw-uart)
                      Board serial: 58Axxxx99
                      Radio MAC: 0xFF1099
                      HMIP Hardware: RPI-RF-MOD
                      Connected via: HB-RF-ETH@192.168.3.232 (/dev/raw-uart)
                      SGTIN: 3014F711AxxxxxxxA9A71099
                      Radio MAC: 0xB67997
                      root@loxberrykeller:~# debmatic-
                      debmatic-backup debmatic-info
                      🇺🇦 Hilfe für die Menschen der Ukraine: https://www.loxforum.com/forum/proje...Cr-die-ukraine


                      LoxBerry - Beyond the Limits

                      Kommentar

                      • Davidosaurus
                        Dumb Home'r
                        • 18.06.2020
                        • 11

                        #420
                        Hallo Prof.Mobilux,
                        danke für die schnelle Reaktion. Ich werde mal ein Issue erstellen. Ergebnisse, teile ich dann hier nochmal.

                        Kommentar

                        Lädt...